2  Linear problems

NoneLinear problems

\(\vb f(m)\) is linear with respect to \(\vb m\) \(\Rightarrow\) write as matrix-vector product

\[\vb d = \vb G \vb m + \vb n \]

NoteExamples

Gravity, Magnetics, Magnetic Resonance, VSP, straight-ray tomography

WarningProblem

\(\vb m = G^{-1}d\) ? No, because is usually not invertible, not even quadratic.

2.1 Types of inverse problems

ImportantProblem size
  • every row stands for a measurement (data point)
  • every column represents a model parameter

\[\vb d = Gm + n \Rightarrow \vb G\in \mathfrak{R}^{N\times M}\]

  • \(N\) = \(M\): even-determined
  • \(N\) > \(M\): over-determined problem (no existing solution)
  • \(N\) < \(M\): under-determined problem (no unique solution)
  • mostly: (both over- and) under-determined model parts

2.1.1 Types of inverse problems (Menke, 2012)

2.2 A simple matrix problem

Let us assume a simple linear problem with two model parameters and three equations (representing data)

\[ \begin{align} ~ m_1 - m_2 = -1 \\ 2 m_1 - m_2 = 0 \\ ~ m_1 + m_2 = 2.5 \end{align} \]

whose forward operator can be expressed by a matrix \[ \textbf{G}=\mqty(1&-1\\2&-1\\1&1) \]

We can transform every equation to one parameter being a function of the other

\[m_2 = (d_i - G_{i1} \cdot m_1)/G_{i2}\]

All three equations can be plotted

Show the code
G = np.array([[1, -1], [2, -1], [1, 1]])
d = np.array([-1, 0, 2.5]);
fig, ax = plt.subplots()
m1 = np.linspace(0.65, 1.1, 10)
for i in range(3):
    m2 = (d[i] - G[i, 0]*m1) / G[i, 1]
    ax.plot(m1, m2)

ax.set_aspect(1.0)
ax.set_ylim(1.5, 2.1)
ax.grid()
ax.set_xlabel("$m_1$")
ax.set_ylabel("$m_2$");

2.2.1 Error bars

If the data \(d_i\) have some data error \(\delta d_i\), the equation for \(m_2\) \[m_2 = (d_i - G_{i1} \cdot m_1)/G_{i2}\]

does inherit an error

\[\delta m_2 = \delta d_i / G_{i2}\]

Show the code
fig, ax = plt.subplots()
dd = 0.05
for i in range(len(G)):
    y = (d[i] - G[i, 0] * m1) / G[i, 1]
    dy = dd/G[i, 1]
    ax.fill_between(m1, y-dy, y+dy, color=f"C{i}", alpha=0.5)
    ax.plot(m1, y, "-", label=f"{i}", color=f"C{i}")

ax.set_aspect(1.0)
ax.set_ylim(1.6, 2.0)
ax.legend()
ax.grid()

Show the code
fig, ax = plt.subplots()
dd = 0.1
for i in range(len(G)):
    y = (d[i] - G[i, 0] * m1) / G[i, 1]
    dy = dd/G[i, 1]
    ax.fill_between(m1, y-dy, y+dy, color=f"C{i}", alpha=0.5)
    ax.plot(m1, y, "-", label=f"{i}", color=f"C{i}")

ax.set_aspect(1.0)
ax.set_ylim(1.6, 2.0)
ax.legend()
ax.grid()

2.3 The objective function

We minimize the L2-norm (summed squared distances) of the residual between data and model response:

\[ \Phi = \| \vb d - G m \|^2_2 = \sum\limits_1^N (d_i-g_i({\vb m}))^2 \rightarrow\min \]

Let’s compute the objective function for a range of values for \(m_1\) and \(m_2\) (grid search).

2.3.1 Distance function for the first two data

Show the code
m1 = np.arange(0.65, 1.1, 0.01)
m2 = np.arange(1.6, 2.001, 0.01)
M1, M2 = np.meshgrid(m1, m2)
fig, ax = plt.subplots(ncols=3, sharex=True, sharey=True)
Y = [0, 0, 0]
ext = [m1[0], m1[-1], m2[-1], m2[0]]
for i in range(3):
    Y[i] = np.abs(G[i, 0] * M1 + G[i, 1] * M2 - d[i])
    ax[i].matshow(Y[i], extent=ext, cmap="Spectral_r")

ax[0].invert_yaxis()

If we combine the distances of the first two (the square root of their squares), we observe an elongated minimum similar to that of the two lines alone.

Show the code
plt.matshow(np.sqrt(Y[0]**2+Y[1]**2), extent=ext, cmap="Spectral_r")
plt.gca().invert_yaxis()

Thus, the ambiguity is not much reduced be combining these two similar equations. If we use all three equations, there is a clear minimum of ellipsoidal shape.

Show the code
plt.matshow(np.sqrt(Y[0]**2+Y[1]**2+Y[2]**2), extent=ext, cmap="Spectral_r")
plt.gca().invert_yaxis()

The minimum pixel (grid spacing of 0.01) lies at (0.82, 1.71). How can we determine the absolute minimum value?

2.4 The method of least squares

2.4.1 Derivation

\[\Phi = \| {\vb d}-{\vb G}{\vb m}\|^2_2 = ({\vb d}-{\vb G}{\vb m})^T ({\vb d}-{\vb G}{\vb m}) \]

\[\nabla_m = \qty(\pdv{m_1}, \pdv{m_2}, \ldots, \pdv{m_M})^T\]

\[\nabla_m \Phi = \nabla_m ({\vb G}{\vb m}-{\vb d})^T ({\vb G}{\vb m}-{\vb d})=0\]

\[\nabla_m \Phi = \nabla_m ({\vb m}^T{\vb G}^T-{\vb d}^T) ({\vb G}{\vb m}-{\vb d})=0\]

\[\nabla_m \Phi = \nabla_m {\vb m}^T{\vb G}^T ({\vb G}{\vb m}-{\vb d})=0\]

\[\nabla_m \Phi = {\vb G}^T ({\vb G}{\vb m}-{\vb d})={\vb G}^T {\vb G}{\vb m}-{\vb G}^T{\vb d}=0\]

\[\Rightarrow \quad\quad {\vb m}=({\vb G}^T{\vb G})^{-1} {\vb G}^T{\vb d} ={\vb G}^\dagger{\vb d}\] \[\mbox{mit}\quad {\vb G}^\dagger = ({\vb G}^T{\vb G})^{-1} {\vb G}^T\]

(generalized inverse or Pseudo-inverse pinv, in Matlab/Julia G\d)

The solution \({\vb m}_{LS}={\vb G}^\dagger {\vb d}\) is the least-squares solution

2.5 Simple matrix problem - Solution

Show the code
mLS, *_ = np.linalg.lstsq(G, d, rcond=None)
fig, ax = plt.subplots()
x = np.array([0.65, 1.1])
dd = 0.081
for i in range(len(G)):
    y = (d[i] - G[i, 0] * x) / G[i, 1]
    dy = dd/G[i, 1]
    co = f"C{i}"
    ax.fill_between(x, y-dy, y+dy,
        color=co, alpha=.5)
    ax.plot(x, y, "-", label=f"{i}", color=co)

ax.plot(mLS[0], mLS[1], "r*", label="m-LS")
ax.set_aspect(1.0)
ax.set_ylim(1.6, 2.0)
ax.legend()
ax.grid()

2.6 Resolution analysis

  • How does reality propagate into our image?
  • What is the quality of the inversion result?
  • What is the contribution of the individual data?

2.6.1 Model resolution

\[{\vb d}= {\vb G}{\vb m}^\text{true} + {\vb n}\] Matrix inversion with inverse operator \({\vb G}^\dagger\): \[{\vb m}^\text{est} = {\vb G}^\dagger {\vb d}= {\vb G}^\dagger{\vb G}{\vb m}^\text{true} + {\vb G}^\dagger{\vb n} = {\vb R}^M {\vb m}^\text{true} + {\vb G}^\dagger{\vb n}\] with the model resolution matrix \({\vb R}^M={\vb G}^\dagger{\vb G}\)
\(\Rightarrow\) How is the true model (\({\vb m}^\text{true}\)) reflected in the estimated (\({\vb m}^\text{est}\))?

Diagonal of \(\vb R^M\): resolution of individual parameters (0-1)

2.6.2 Data resolution

\[{\vb m}^\text{est} = {\vb G}^\dagger {\vb d}^\text{obs}\]

How are the data explained by the model? \[{\vb d}^\text{est} = {\vb G}{\vb m}^\text{est} = {\vb G}{\vb G}^\dagger{\vb d}^\text{obs} = {\vb R}^D {\vb d}^\text{obs}\]

with the data resolution (information density) matrix: \[{\vb R}^D={\vb G}{\vb G}^\dagger\]

Diagonal of \(R^D\): information content of individual data

2.6.3 Model resolution for overdetermined problems

\[{\vb G}^\dagger=({\vb G}^T{\vb G})^{-1} {\vb G}^T\]

\[\Rightarrow {\vb R}^M = ({\vb G}^T{\vb G})^{-1} {\vb G}^T {\vb G}= {\vb I}\]

perfect model resolution

\[{\vb G}^\dagger=({\vb G}^T{\vb G})^{-1} {\vb G}^T \quad \Rightarrow \quad {\vb R}^D = {\vb G}({\vb G}^T{\vb G})^{-1} {\vb G}^T\]

2.6.4 Resolution of matrix problem

Show the code
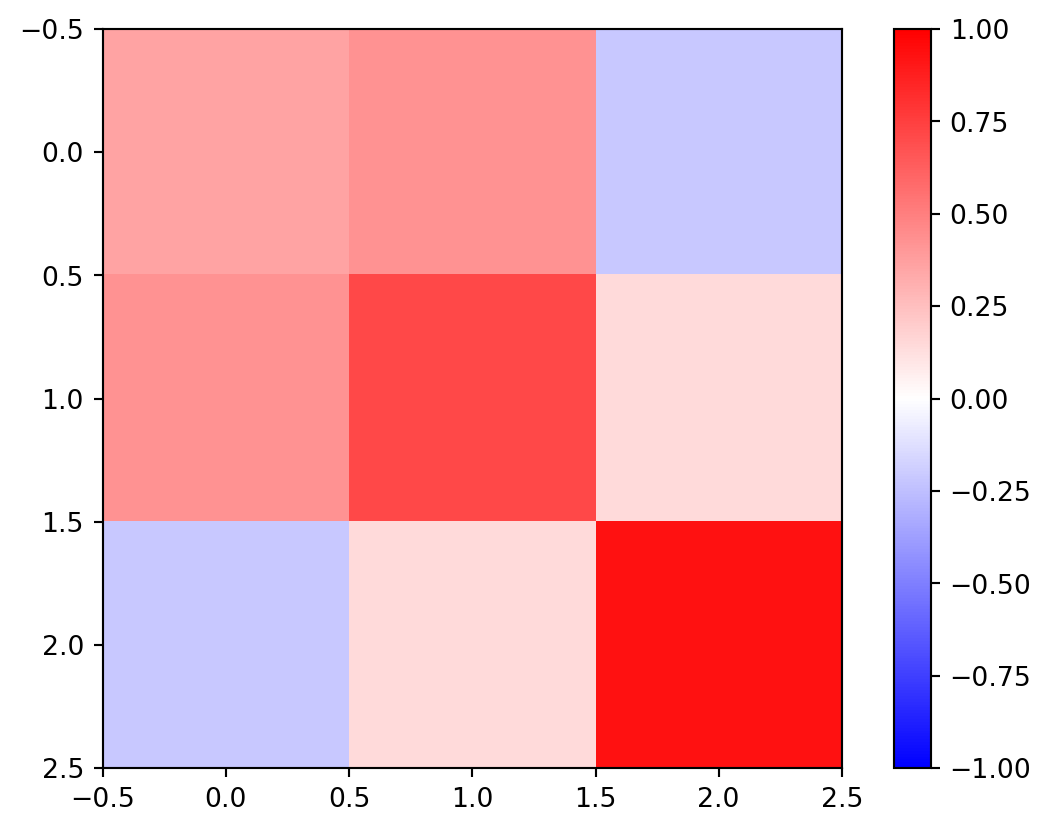
Ginv = np.linalg.inv(G.T @ G) @ G.T
RM = Ginv@G
RD = G@Ginv
im = plt.imshow(RD, vmin=-1, vmax=1, cmap="bwr")
plt.colorbar(im)

  • 3rd row (measurement) is most important
  • 1st and 2nd are highly correlated, sum(diag(RD)) \(\Rightarrow\) 2

2.7 Linear regression

Show the code
x = np.arange(0, 3, 0.1)
x[-1] = 3.5
err = 0.1
d = 0.5-0.5*x + np.random.randn(len(x)) * err
A = np.ones((len(x), 2))
A[:, 1] = x[:]
Ainv = np.linalg.inv(A.T @ A) @ A.T
m = Ainv @ d
print("m = ", m)
fig, ax = plt.subplots()
ax.plot(x, d, "b+")
ax.plot(x, A@m, "r-")
ax.grid()
residual = A @ m - d
print("mean=", np.mean(residual))
print("std=", np.std(residual))
print("X²=", np.sqrt(np.mean((residual/err)**2)))
m =  [ 0.51803119 -0.50901033]
mean= -4.4408920985006264e-17
std= 0.08366116071051583
X²= 0.8366116071051584

2.8 Linear regression - data importance matrix

Show the code
RD = A @ Ainv
fig, ax = plt.subplots(figsize=(7,6))
im = ax.matshow(RD, cmap="bwr",
    vmin=-0.3, vmax=0.3)
plt.colorbar(im);

  • neighboring data points are correlated, opposite anti-correlated

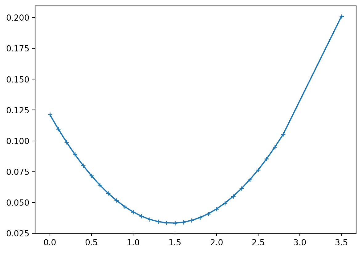
Show the code
rd = np.diag(RD)
display(np.sum(rd))
plt.plot(x, rd, "+-", ms=5);
1.9999999999999993

  • main diagonal of \(\vb R^D\) \(\Rightarrow\) data importance (outside biggest)
  • sum of importances equals \(M\) (later: rank of matrix)

2.9 Errors & robust inversion

  • error goes into the scaling of \(\vb G\) and \(\vb d\)
  • sometimes data have different errors
  • there might be outliers spoiling the result

2.9.1 Error weighting

Unweighted residual norm (root-mean square RMS)

\[\|{\bf d}-{\bf f}({\bf m})\| = \sqrt{1/N\sum (d_i-f_i({\bf m}))^2}\]

Weighting by individual error \(\epsilon_i\) (chi-square value):

\[\chi^2=\frac1N \sum \left( \frac{d_i-f_i({\bf m})}{\epsilon_i} \right)^2 \rightarrow \min\]

In case of exact error estimates: \(\chi^2=1\)

2.9.2 Error weighting

replace \(d_i\) by \(\hat{d}_i=d_i/\epsilon_i\) leads to \[{\bf m}= (\hat{\bf G}^T\hat{\bf G})^{-1} \hat{\bf G}^T \hat{\bf d}\] with \(\hat{{\bf G}}=\mbox{diag}(1/\epsilon_i)\cdot {\bf G}\)

2.9.3 General \(L_p\) norm

The \(L_2\) norm is the rooted sum of squared elements of a vector \(\bf v\):

\[\Phi^P=\|{\bf v}\|_2=\sqrt{\sum_i v_i^2}\]

More generally, the \(L_P\) norm is computed by \[\Phi^P=\|{\bf v}\|_P=\left( \sum_i |v_i|^P \right)^{1/P}\]

2.9.4 \(L_1\) norm minimization (IRLS)

\[\Phi^1=\|{\bf v}\|_1=\sum_i |v_i|\]

The \(L_1\) norm is much less prone to outliers as the misfit is not squared

By the ratio of its contribution to L1 and L2 norm we can reweight \(\epsilon_i\) \[ w_i = \frac{|v_i|/\|\vb v\|^1_1}{v_i^2/\|\vb v\|^2_2} = \frac{\|\vb v\|^2_2}{|v_i| \cdot \|\vb v\|^1_1} \]

This is known as Iteratively Reweighted Least-Squares (IRLS)

2.9.5 Linear regression with outliers

Show the code
d[-1] += 1
m = Ainv @ d
print("m = ", m)
fig, ax = plt.subplots()
ax.plot(x, d, "b+")
ax.plot(x, A@m, "r-")
ax.plot(x, 0.5-0.5*x, "m--")
ax.grid()
m =  [ 0.42987692 -0.4263657 ]

2.9.6 The misfit distribution

Important

Always have a look at the misfit distribution (not only \(\chi^2\))

2.9.7 Wrap-up overdetermined problems (\(N>M\))

  • objective function \(\Phi\) as squared data misfit
  • weighting of individual data (unitless, more flexible & objective)
  • broad minimum of the objective function
  • grid search to plot \(\phi\) \(\Rightarrow\) only nice for \(M\)=2
  • least squares method yields
  • resolution matrices for model (perfect) and data (distributed)

2.10 Under-determined problems

  • specifically \(N<M\) (too less data for the model pameters), but, more general, if the rank \(r<M\)
NoteRank of a matrix

number of independent columns and rows, i.e. the degree of non-degenerateness.

2.10.1 Example of a mixed-determined problem

\[ \textbf{G}=\mqty(1 & 1 & 0 \\ 0 & 0 & 1) \]

  • \(N\)<\(M\): clearly under-determined,
  • parameter \(m_3\) is perfectly determined (=\(d_2\))
  • any combination of \(m_1\) and \(m_2=d_1-m_1\) fulfils the first equation
    there is no unique solution (model ambiguity)

2.10.2 Changing the system

\[ \textbf{G}=\mqty(1 & 1 & 0 \\ 0 & 0 & 1) \]

adding data 1+2

\[ \textbf{G}=\mqty(1 & 1 & 0 \\ 0 & 0 & 1 \\ 1 & 1 & 1) \]

does not help, because they are linear dependent (\(rk({\bf G})=2\)).

2.10.3 Minimum-norm solution

Analog to the least-squares inverse \(({\bf G}^T {\bf G})^{-1} {\bf G}^T\) there is an inverse for under-determined problems:

\[ \bf m = G^T (G G^T)^{-1} d = G^\dagger d \]

that is called minimum-norm solution.

NoteObservation from Notebook

The backslash operator (G\d) yields the minimum-norm solution.

2.10.4 Derivation

From the models fulfilling \(\bf G m=d\) we are looking for the “smallest”

\[ \text{min} \Phi=\bf m^T m \quad\mbox{with}\quad G m=d \]

We use the method of Lagrangian parameters (\(\lambda_i\)) \[ \Phi = \bf m^T m + \lambda^T (G m - d) \rightarrow \mbox{min} \]

The derivatives vanish

\[ \frac{\partial\Phi}{\partial \lambda} = \bf G m - d=0 \]

\[ \frac{\partial\Phi}{\partial m} = 2\bf m^T + {\bf \lambda}^T G = 0 \]

\[ \Rightarrow {\bf m} = -\frac{1}{2} ({\lambda}^T {\bf G})^T = -\frac{1}{2}{\bf G}^T \lambda \]

from which we can determine the Langrangian parameters

\[ \lambda = -2 ({\bf G G^T})^{-1} \bf d \]

Replacing them we obtain the minimum-norm solution \[ {\bf m}_{MN} = \bf G^T (G G^T)^{-1} d \]

2.10.5 Resolution of the minimum norm inverse

\[ \bf G^\dagger = G^T (G G^T)^{-1} \]

\[ {\bf R}^M = \bf G^\dagger G = G^T (G G^T)^{-1} G \]

\[ {\bf R}^D = \bf G G^\dagger = G G^T (G G^T)^{-1} = I \]

Note

For underdetermined problems, all data are independent and equally important. Model parameters are insufficiently resolved.

2.11 Appendix

2.11.1 Derivation (1)

\[\Phi = \| {\vb d}-{\vb G}{\vb m}\|^2_2 = ({\vb d}-{\vb G}{\vb m})^T ({\vb d}-{\vb G}{\vb m}) \] \[\Phi = ({\vb G}{\vb m}-{\vb d})^T ({\vb G}{\vb m}-{\vb d})\]

\[\frac{\partial\Phi}{\partial m} = \frac{\partial}{\partial m} ({\vb G}{\vb m}-{\vb d})^T ({\vb G}{\vb m}-{\vb d}) + ({\vb G}{\vb m}-{\vb d})^T \frac{\partial}{\partial m}({\vb G}{\vb m}-{\vb d}) = 0\]

\[{\vb G}^T{\vb G}{\vb m}- {\vb G}^T{\vb d}+ {\vb G}^T{\vb G}{\vb m}- {\vb G}^T{\vb d}= 0\]

\[{\vb G}^T{\vb G}{\vb m}= {\vb G}^T{\vb d}\quad \Rightarrow \quad {\vb m}={\vb G}^\dagger{\vb d} \quad\mbox{with}\quad {\vb G}^\dagger = ({\vb G}^T{\vb G})^{-1} {\vb G}^T\]

2.11.2 Derivation (2)

\[\Phi = ({\vb d}-{\vb G}{\vb m})^T ({\vb d}-{\vb G}{\vb m}) = \sum_i \left[ (d_i-\sum_j G_{ij}m_j )(d_i-\sum_k G_{ij}m_j ) \right]\] \[\Phi = \sum_i \left[ d_i d_i - d_i\sum_k G_{ik}m_k - d_i\sum_j G_{ij}m_j + \sum_j G_{ij}m_j\sum_k G_{ik}m_k \right]\] \[\Phi = \sum_i d_i d_i - 2 \sum_j m_j \sum d_i G{ij} + \sum_i \sum_j\sum_k m_j G_{ij}G_{ik}m_j m_k\] \[\Phi = \sum_i d_i d_i - 2 \sum_j m_j \sum_i d_i G{ij} +\sum_j\sum_k m_j m_k \sum_i G_{ij}G_{ik}\]

\[\partial\Phi=\partial m_q = \sum_i\sum_k(\delta_{iq}m_k+m_j\delta_{ik})\sum G_{ij}G_{ik} - 2\sum_j \delta_{iq}\sum G_{ij} d_i = 0\]

\[0 = 2\sum_k\sum_i G_{iq}G_{ik} - 2\sum_i G_{iq}d_i = 2{\vb G}^T{\vb G}-2{\vb G}^T {\vb d}\]

2.11.3 Derivation by change \(t\delta{\vb m}\)

\[\Phi(t) = ({\vb d}-{\vb G}({\vb m}+t\delta{\vb m}))^T ({\vb d}-{\vb G}({\vb m}+t\delta{\vb m}))\] \[\Phi(t) = ({\vb m}+t\delta{\vb m})^T{\vb G}^T{\vb G}({\vb m}+t\delta{\vb m})-2({\vb m}+t\delta{\vb m}){\vb G}^T{\vb d}+{\vb d}^T{\vb d}\] \[\Phi(t) = t^2(\delta{\vb m}{\vb G}^T{\vb G}\delta{\vb m}) + 2t(\delta{\vb m}{\vb G}^T{\vb G}{\vb m}-\delta{\vb m}^T{\vb G}^T{\vb d}) + ({\vb m}^T{\vb G}^T{\vb G}{\vb m}+{\vb d}^T{\vb d}-2{\vb m}^T{\vb G}^T{\vb d})\] \(\Phi(t)\) has a minimum at \(t=0\), therefore \(\partial\Phi/\partial t\) must be 0 \[\partial\Phi(t=0)/\partial t = 2(\delta{\vb m}^T{\vb G}^T{\vb G}{\vb m}- \delta{\vb m}^T{\vb G}{\vb d}) = 2\delta{\vb m}^T ({\vb G}^T{\vb G}{\vb m}-{\vb G}^T{\vb d}) = 0\] As this holds for every \(\delta{\vb m}\), we obtain \({\vb G}^T{\vb G}{\vb m}={\vb G}^T{\vb d}\)